

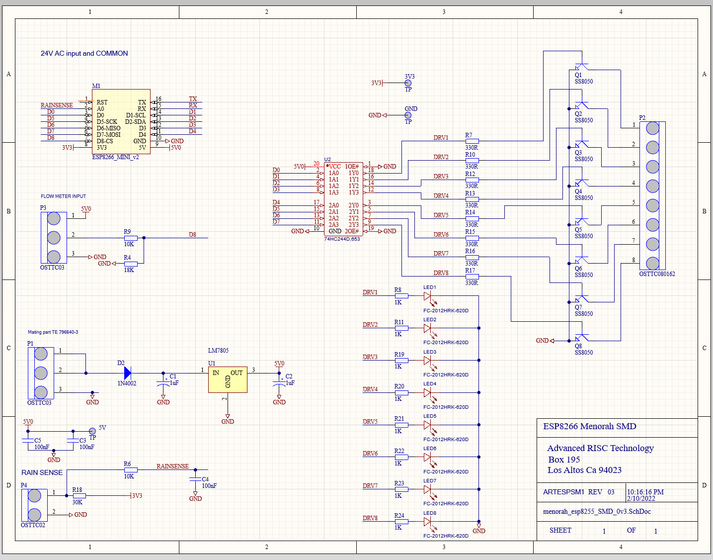
Menorah Schematic
Menorah Controller BOM
| Comment | Description | Designator | LibRef | Footprint | DISTRIBUTOR | DISTRIBUTOR PART# | MANUFACTURER | MANUFACTURER PART# | PROTOTYPE PRICE | Quantity | VOLUME PRICE |
| TP | Test Point | 3V3, 5V, GND | TPS_1, TPS | SIP-1 | DIGIKEY | 3 | |||||
| 1uF | CAP CER 1.0uf 25V, CAP CER 1.0uf | C1, C2 | CAP POL | 0603C | Digikey | 493-1107-ND, 493-1004-ND | Nichicon | UVR1H101MPD, UVR0J221MDD | 0.21, 0.156 | 2 | 0.073, 0.054 |
| 100nF | CAP CER 0.1UF 25V 10% RADIAL | C3, C5 | CAP NP | 0603C | JLCPCB | C14663 | YAGEO | CC0603KRX7R9BB104 | 0.20 | 2 | 0.07 |
| 100nF | CAP CER 0.1UF 25V 10% RADIAL | C4 | CAP NP | 0603C | JLCPCB | C14663 | YAGEO | CC0603KRX7R9BB104 | 0.20 | 1 | 0.07 |
| 1N4002 | RECTIFIER 50V 1A DO-41 | D2 | DIODE | SOD-123_L2.7-W1.6-LS3.7-R-RD | JLCPCB | C169542 | Shandong | 1N4002W | 0.13 | 1 | 0.028 |
| FC-2012HRK-620D | LED RED SMD 0805 | LED1, LED2, LED3, LED4, LED5, LED6, LED7, LED8 | RED-LED-0805 | LED0805-RD | JLCSMD | C84256 | NATIONSTAR | FC-2012HRK-620D | 8 | ||
| ESP8266_MINI_v2 | WEMOS ESP8266 | M1 | D1_ESP8266_MINI_1 | D1_ESO8266_MINI | 1 | ||||||
| OSTTC03 | TERMINAL BLOCK 5MM VERT 3POS PCB | P1, P3 | 3PIN-POW | OSTTC03 | Digikey | ED2601-ND | Onshore | OSTTC030162 | 0.68 | 2 | 0.43 |
| OSTTC080162 | TERMINAL BLOCK 5MM VERT 8POS PCB | P2 | 8PIN-POW | OSTTC08 | Digikey | ED2606-ND | OnShore | OSTTC080162 | 1.05 | 1 | 0.659 |
| OSTTC02 | TERMINAL BLOCK 5MM VERT 2POS PCB | P4 | 2PIN-POW | OSTTC02 | Digikey | ED2600-ND | Onshore | OSTTC020162 | 0.36 | 1 | 0.18 |
| SS8050 | NPN Transistor | Q1, Q2, Q3, Q4, Q5, Q6, Q7, Q8 | NPN1 | SOT-23 | 8 | ||||||
| 18K | RES 18K OHM 1/10W 1% | R4 | R-EU_0204/7 | 0603R | JLCPCB | C25810 | Uni-Royal | 0603WAF1802T5E | 0.05 | 1 | 0.008 |
| 10K | RES 10K OHM 1/10W 1% | R6, R9 | R-EU_0204/7 | 0603R | [NoValue], Digikey | C25197 | UNI-ROYAL | 0603WAF510KT5E | 0.05 | 2 | 0.008 |
| 330R | RES 330 OHM 1/10W 1% | R7, R10, R12, R13, R14, R15, R16, R17 | R-EU_0204/7 | 0603R | JLCSMD | C23138 | Stackpole | CF14JT330R, CFM14JT10K0 | 0.05 | 8 | .0018, 0.008 |
| 1K | RES 330 OHM 1/10W 1% | R8, R11, R19, R20, R21, R22, R23, R24 | R-EU_0204/7 | 0603R | JLCSMD | C23138 | UNI-ROYAL | 0603WAF1001T5E | 0.05 | 8 | 0.008 |
| 30K | RES 30.1K 1/10W 1% | R18 | R-EU_0204/7 | 0603R | JLCPCB | C23137 | Uni-Royal | 0603WAF3002T5E | 0.126 | 1 | 0.019 |
| LM7805 | +5 Volt Positive 3 terminal regulator | U1 | LM7805 | TO-252-2 | LCSC | C58069 | STM | L78M05ABDT-TR | 1 | ||
| 74HC244D,653 | U2 | 74HC244D,653_1 | SOIC-20 | JLCPCB | C5622 | Nexperia | 74HC244D,653 | .28 | 1 | .19 |